北汽集团旗下企业负责人调整:张国富出任北汽股份董事长 刘观桥接任北汽蓝谷董事长-新华网
新华网 > > 正文
2026 03/28 19:49:19
来源:新华网

北汽集团旗下企业负责人调整:张国富出任北汽股份董事长 刘观桥接任北汽蓝谷董事长

字体:

近日,北京汽车集团有限公司(下称“北汽集团”)旗下的两家上市公司——北京汽车股份有限公司(以下简称“北汽股份”)与北汽蓝谷新能源科技股份有限公司(以下简称“北汽蓝谷”)宣布高层人事调整:张国富接替王昊出任北汽股份董事长,刘观桥接任北汽蓝谷董事长。同时据媒体报道,王昊已转任北汽集团品牌管理部部长。

图为北汽股份公告

北汽股份的公告宣布:由于工作变动,王昊不再担任公司董事长、执行董事等多项职务,朱雁、孙力分别辞去相关董事及委员会职务,变动自新董事委任获批之日起生效。

同时,董事会建议委任张国富为非执行董事,若获股东会批准,将进一步提名其出任董事长,郑明英、周建裕分别被建议委任为执行董事及非执行董事,任期至第五届董事会届满为止。

资料图片:张国富

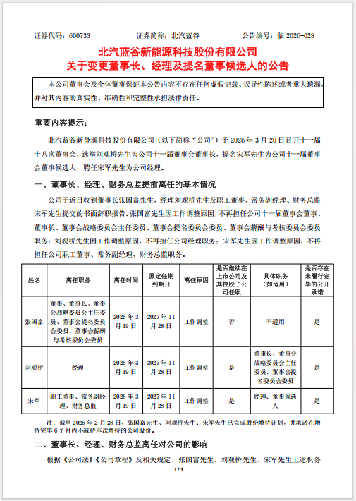
图为北汽蓝谷公告

北汽蓝谷的公告表示:公司第十一届十八次董事会选举刘观桥为公司十一届董事会董事长;同意聘任宋军为公司经理,提名为公司十一届董事会董事候选人。

资料图片:刘观桥

就在一年多之前的2025年3月18日,北汽蓝谷公告人事任命:张国富任董事长,刘观桥升任总经理。

当下,北汽集团正处于从“三年跃升”战略的关键时期。据行业专家分析,集团旗下企业本轮人事调整被赋予更深层意义,由曾经搭档过的两人分别掌舵北汽股份和北汽蓝谷,说明“蓝谷经验”获得了充分认可。在张国富、刘观桥的带领下,持续布局多年的北汽自主品牌或将迎来新变化。

【纠错】 【责任编辑:翟子赫】